G
工作动态
/
工作动态
自然资源部办公厅关于印发《乡村振兴用地政策指南(2023年)》的通知
来源:自然资源部 | 作者:佚名 | 发布时间: 2023-11-30 | 422 次浏览 | 分享到:
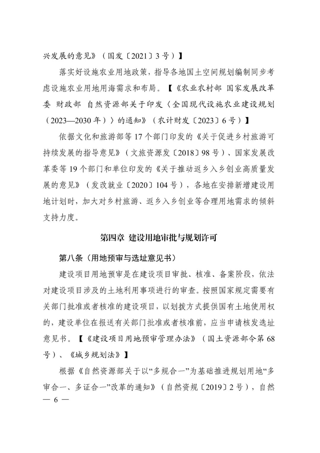
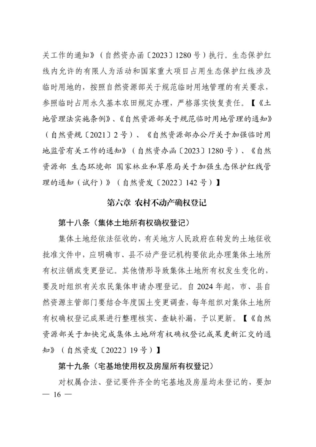
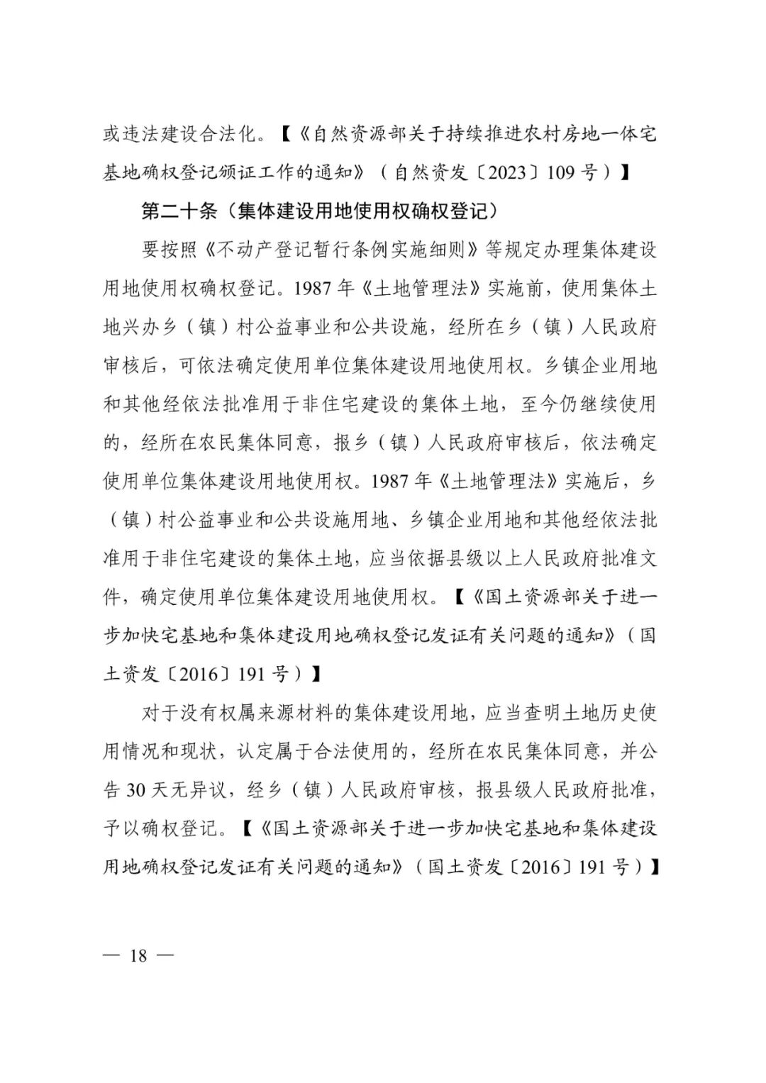
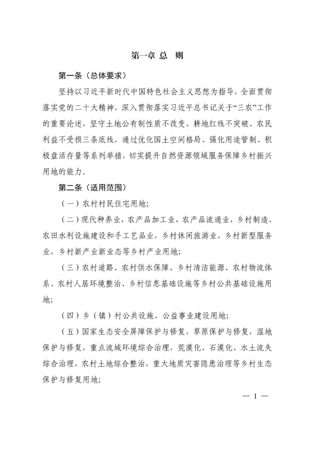
为切实提升自然资源领域服务保障乡村振兴用地的能力,自然资源部根据现行的法律、法规、规章和文件,梳理乡村振兴用地涉及的政策要点,编制形成《乡村振兴用地政策指南(2023年)》。

自然资源部办公厅关于印发《乡村振兴用地政策指南(2023年)》的通知

自然资办发〔2023〕48号
各省、自治区、直辖市自然资源主管部门,新疆生产建设兵团自然资源局:
  为切实提升自然资源领域服务保障乡村振兴用地的能力,自然资源部根据现行的法律、法规、规章和文件,梳理乡村振兴用地涉及的政策要点,编制形成《乡村振兴用地政策指南(2023年)》(以下简称《指南》),现予以印发,请各地认真组织落实。
  《指南》印发后,国家新出台的政策规定与本《指南》及其引用文件规定不一致的,以新的政策规定为准。鼓励各地结合实际细化落实。
自然资源部办公厅

2023年11月14日


附件:
《乡村振兴用地政策指南(2023年)》.pdf

图片

图片

图片

图片

图片

图片

图片

图片

图片

图片

图片

图片

图片

图片

图片

图片

图片

图片

图片

图片

图片

图片

图片

图片

图片

图片

图片

图片

图片

图片

图片

图片

图片

图片

图片

图片

图片

图片

图片

图片

图片

图片

图片

图片

图片



双击此处添加文字
江苏中源城乡规划设计有限公司
电话:025-86705719
邮  箱:1704738828@qq.com
网  址:www.zhongyuanguihua.com
地 址:南京市建邺区江东中路110号万达广场D座31楼