扫一扫
关注我们
一是方式更多元、用地更便利。《指引》进一步完善了工业用地供应管理规则,明确了相关流程,支持将产业类型、绿色低碳等准入要求纳入供地条件。明确以功能混合和空间分层复合利用方式取得土地使用权的,原地表使用权人可以协议出让方式申请结建地上、地下空间,打通多元化工业用地供给方式权能保障“最后一公里”。这也意味着,工业企业可以根据发展的需求,提高工业用地的使用效率。二是形式更灵活、服务更精准。供应时可选择采用单一方式挂牌或“一地多方式同步挂牌”方式。工业用地挂牌前,各市场主体在用地预申请阶段可自主选择长期租赁、先租后让、弹性年期出让、出让等不同方式参与竞买,竞价结果按出让方式进行评估换算,价高者得。这一举措,可以降低企业的用地成本,提高企业的投资信心和积极性。三是转换更明晰、发展再提质。在激活“新业态”发展新动能的同时,创新制定了符合我省省情的《工业用地用途转换负面清单》《产业用地用途转换规则》《产业类型转换目录》,鼓励传统产业转型升级,引导企业强链延链补链,助力培育带有地方特色的优势产业。下一步,江苏省自然资源厅将继续指导各地在工业用地配置过程中实施工业用地全周期管理,满足产业多元化土地需求,进一步提升服务保障实体经济高质量发展水平。《工业用地配置政策使用指引》原文
一是方式更多元、用地更便利。《指引》进一步完善了工业用地供应管理规则,明确了相关流程,支持将产业类型、绿色低碳等准入要求纳入供地条件。明确以功能混合和空间分层复合利用方式取得土地使用权的,原地表使用权人可以协议出让方式申请结建地上、地下空间,打通多元化工业用地供给方式权能保障“最后一公里”。这也意味着,工业企业可以根据发展的需求,提高工业用地的使用效率。
二是形式更灵活、服务更精准。供应时可选择采用单一方式挂牌或“一地多方式同步挂牌”方式。工业用地挂牌前,各市场主体在用地预申请阶段可自主选择长期租赁、先租后让、弹性年期出让、出让等不同方式参与竞买,竞价结果按出让方式进行评估换算,价高者得。这一举措,可以降低企业的用地成本,提高企业的投资信心和积极性。
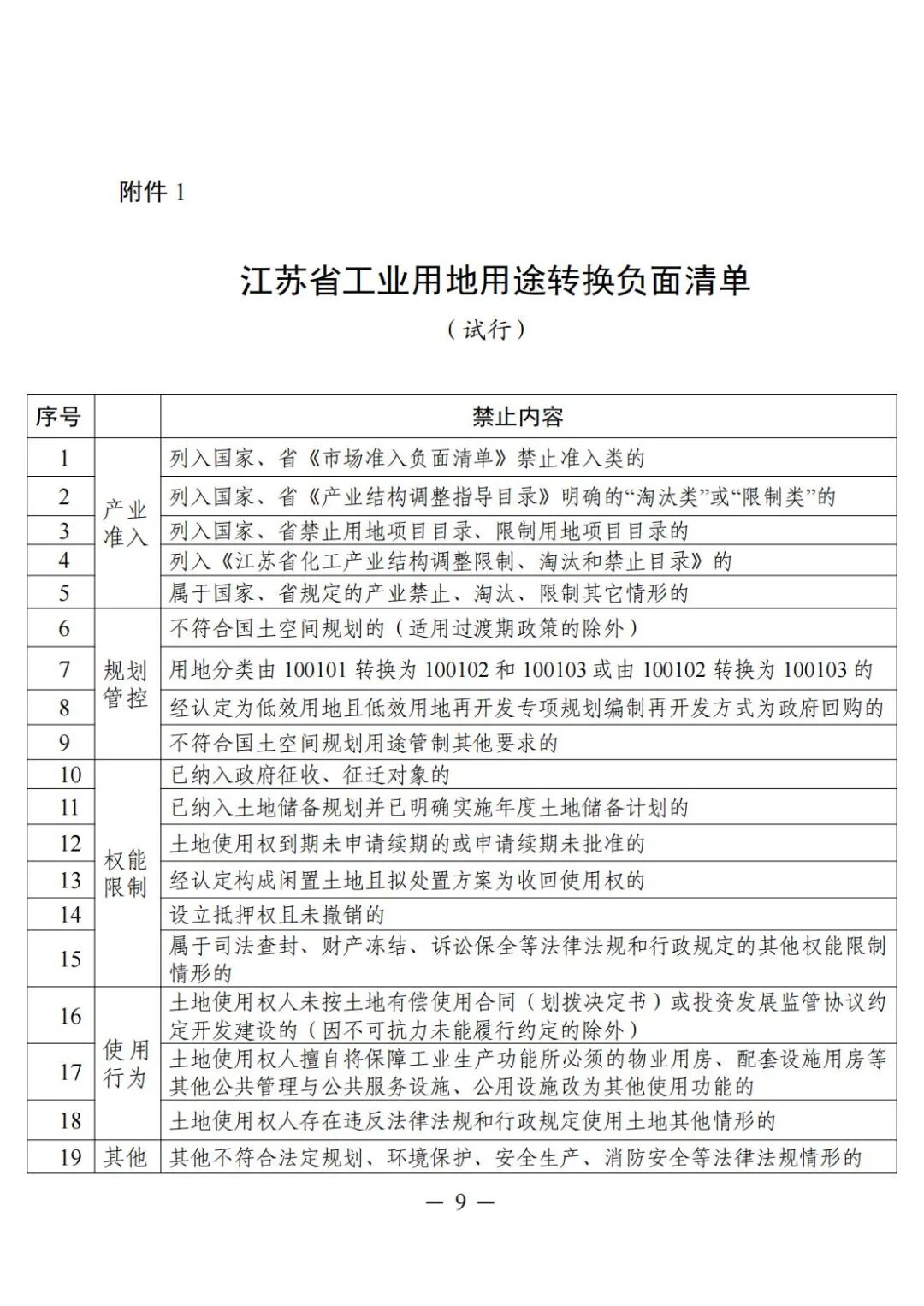
三是转换更明晰、发展再提质。在激活“新业态”发展新动能的同时,创新制定了符合我省省情的《工业用地用途转换负面清单》《产业用地用途转换规则》《产业类型转换目录》,鼓励传统产业转型升级,引导企业强链延链补链,助力培育带有地方特色的优势产业。
下一步,江苏省自然资源厅将继续指导各地在工业用地配置过程中实施工业用地全周期管理,满足产业多元化土地需求,进一步提升服务保障实体经济高质量发展水平。
《工业用地配置政策使用指引》原文